首页
资讯动态
协会活动
交流学习
协会概况
加入我们
通知公告
新闻资讯
党建工作
会员风采
质量管理小组活动
文明工地创建活动
质量安全提升入百企
培训
交流与观摩
政策聚焦
学术交流
创优示范
创新应用
警钟长鸣
协会简介
协会章程
组织结构
会员介绍
入会申请
会费办法
广西工程建设质量安全管理协会门户网站
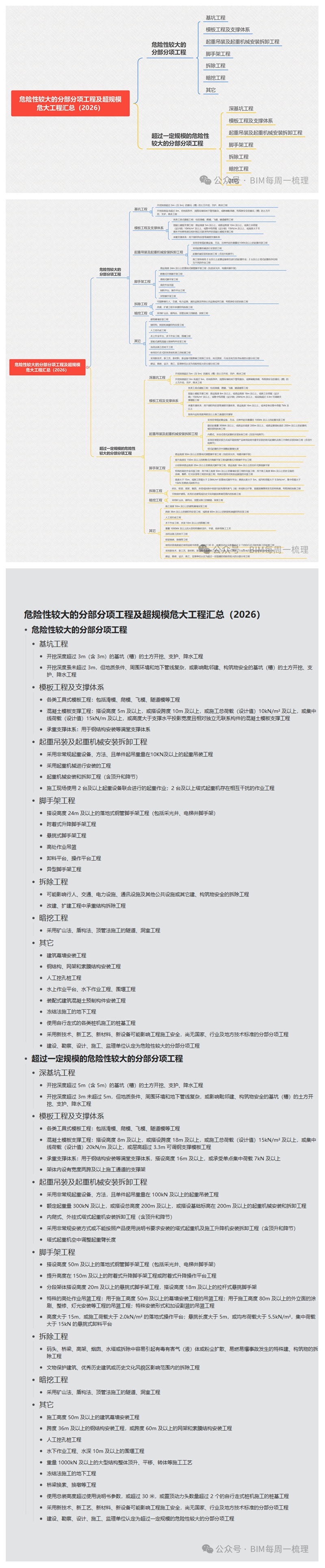
危险性较大的分部分项工程及超规模危大工程汇总(2026)梳理
发布时间:2026/3/20 9:29:50
浏览次数: 19
版权所有:广西工程建设质量安全管理协会
备 案 号:
桂ICP备17001542号-3
通讯地址:广西南宁市望州路北二里 34 号办公楼4楼
联系电话:0771-5389207
技术支持:广联达科技股份有限公司